【摘要】 本文解析pCQDs生物材料的杀菌、成像、促愈合多重功能机制及应用前景。科学指南针提供专业生物材料测试服务。
生物材料研究在《Advanced Materials》《ACS Nano》等高水平期刊中占比达20%-40%,成为增长迅速的科研热点。随着老龄化社会和新技术发展,生物材料已从基础材料升级为能够精准调控生命过程的智能界面。

参考文献:Zhang et al., Chemical Engineering Journal, 2025.
DOI: https://doi.org/10.1016/j.cej.2025.166981
pCQDs材料特性与创新价值
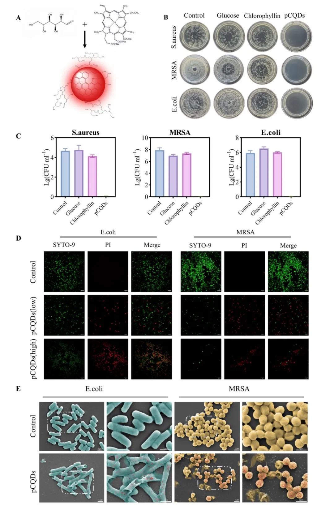
阳离子卟啉功能化碳量子点(pCQDs)是新型纳米材料,通过溶剂热法合成,具备多重生物学功能。该材料尺寸约2.5纳米,表面修饰阳离子卟啉基团,携带强正电荷,能高效吸附带负电的细菌表面。
核心特性:
-
结构特性:碳量子点基底结合卟啉功能化修饰
-
电荷特性:强正电荷增强细菌膜结合能力
-
光学特性:670nm处发射稳定红色荧光
-
生物相容性:细胞和动物实验显示低毒性

四大技术优势分析
1. 广谱抗菌与安全性
pCQDs对革兰氏阳性菌(金黄色葡萄球菌、MRSA)和革兰氏阴性菌(大肠杆菌)均表现强效杀菌能力。最小抑菌浓度低至0.5-2mg/L,优于多数量子点材料。生物安全性验证显示无显著毒性反应。
关键数据:
-
抑菌圈实验显示清晰抑菌区域
-
MIC/MBC测定证实高效杀菌浓度
-
细胞毒性测试通过CCK-8法验证
2. 物理杀菌机制
通过静电吸附破坏细菌细胞壁和膜结构,导致内容物泄漏。这种物理机制避免传统抗生素耐药性问题,为耐药菌感染提供新解决方案。
作用机制:
-
静电吸附细菌表面
-
破坏膜结构完整性
-
内容物泄漏致细菌死亡
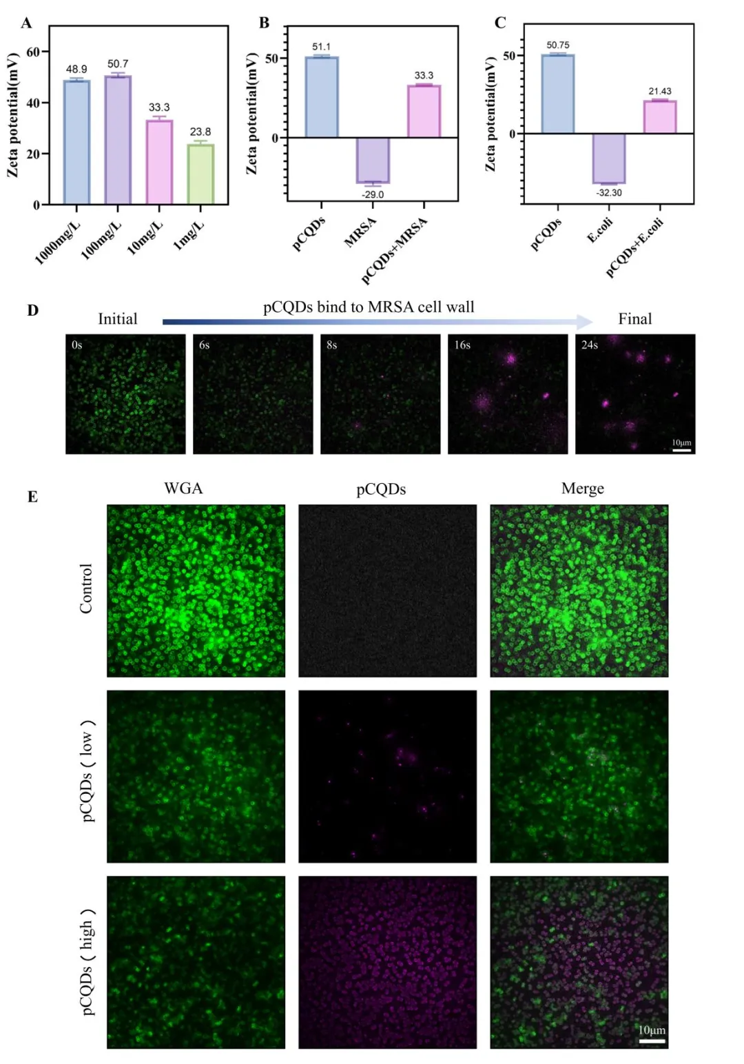
3. 实时荧光成像功能
pCQDs在670nm处发射红色荧光,支持治疗过程实时观察。高分辨率结构光照明显微镜可动态监测材料与细菌结合过程,实现"可视化杀菌"。
成像优势:
-
稳定红色荧光信号
-
实时过程监控能力
-
精准治疗指导支持
4. 创面愈合促进效果
MRSA感染小鼠模型中,pCQDs治疗组第8天伤口面积缩小至36.6%,显著优于对照组。组织学分析显示促进胶原蛋白沉积和血管新生,同时抑制炎症反应。
愈合指标:
-
伤口面积减少速率提升
-
胶原沉积量增加
-
炎症因子水平下降
多靶点作用机制解析
通过转录组学分析,pCQDs展现多重抗菌机制:
对MRSA作用路径:
-
破坏膜转运蛋白功能
-
抑制ATP合成过程
-
干扰细胞壁合成途径
-
引发代谢紊乱效应
对大肠杆菌作用机制:
-
干扰铁离子转运系统
-
破坏呼吸链复合物活性
-
抑制钾离子通道功能
-
阻断EnvZ/OmpR信号通路
作用机制示意图显示pCQDs与细菌结合的具体过程,证实多靶点协同杀菌效果。

完整评价体系构建
研究建立多层次评价系统,确保数据可靠性:
体外实验层面:
-
抑菌圈测定抗菌活性
-
MIC/MBC定量评估
-
SEM/TEM形态观察
细胞实验层面:
-
CCK-8法检测细胞毒性
-
活死染色验证生物相容性
动物模型层面:
-
MRSA感染伤口模型
-
愈合速度定量分析
-
组织病理学检查
荧光成像结果清晰显示pCQDs与不同细菌的结合差异,为机制研究提供直观证据。
.jpg)
.jpg)

应用前景与临床转化
pCQDs集杀菌、成像、促愈合功能于一体,具备重要转化价值:
临床应用方向:
-
耐药菌感染局部治疗
-
手术切口感染管理
-
慢性伤口抗感染处理
-
药物靶向递送系统
技术扩展潜力:
-
作为诊疗一体化平台
-
细菌检测与成像探针
-
智能药物载体系统
临床前研究显示,pCQDs在动物模型中安全有效,为临床转化奠定基础。
科学指南针生物材料测试服务
科学指南针生物服务板块提供综合性一站式解决方案,支持生物材料深入研究:
技术平台优势:
-
动物模型构建与评价
-
细胞水平功能验证
-
分子机制深入解析
-
成像与表征全流程支持
服务特色:
-
多学科交叉技术团队
-
标准化操作流程
-
定制化方案设计
-
全程质量控制系统
平台依托丰富项目经验,为生物材料研究提供可靠技术支持,助力科研成果转化。
.jpg)
抗菌9折券
扫码咨询领取
本文专享福利







您已经拒绝加入团体

