【摘要】 本文详解稳定同位素作为环境科研“过程追踪工具”的应用,涵盖水循环、古气候、土壤碳循环等5大顶刊案例,并分享科学指南针在C、H、O、N稳定同位素检测方面的技术平台与样品处理要点,助力科研人员提升论文质量。
污染究竟来自哪里?迁移路径是什么?物质在生态系统中经历了哪些过程?在环境科研领域,很多关键问题往往不是靠一次采样、一次检测就能回答的。
稳定同位素因此成为最核心的“过程追踪工具”。不同来源、不同路径、不同反应都会留下独特的同位素“指纹”,让研究者能够真正看清复杂环境系统背后的机制:氮同位素用于污染溯源,碳同位素解析生态过程,硫与金属同位素揭示迁移与沉积路径……这些微小差异,往往决定论文能否讲出一个“机制级”的故事。
近几年,从流域治理到大气污染,从湿地碳循环到城市生态过程,高水平论文中稳定同位素的身影越来越多。我们在环境检测领域长期积累的技术文章、方法讨论与案例解析,会在“科学指南针环境检测”公众号持续发布。内容涵盖检测指标科普、方法学演进与典型应用案例,结构更系统、信息更完整。欢迎关注该公众号,与我们同步了解最新的环境检测方法与实践进展。
接下来,我们将结合最新研究进展以及科学指南针用户的典型发表案例,一起看看:稳定同位素如何帮助科研团队突破瓶颈、构建机制链条、提升论文质量与发表机会。
01研究方向1:水循环与水资源管理

题目:A new high-resolution groundwater isoscape for south-east Germany: insights from differences in relation to precipitation德国东南部高分辨率地下水同位素分布图:与降水同位素的差异对比及其启示
期刊名称:Hydrology and Earth System Sciences
中科院分区和影响因子IF:1区TOP(5.7)
测试项目:δ18O和δ2H
主要研究结论:本研究针对德国南部巴伐利亚地区,采用稳定同位素分析,系统比较了地下水与降水的同位素分布,以探究区域补给机制。研究发现地下水与降水同位素存在显著差异(最大达±2‰):阿尔卑斯山区地下水更偏轻同位素(16O),主要源于冬季补给、高海拔效应和冰雪融化;而西北部美因河地区地下水更偏重同位素(18O),可能与夏季补给、灌溉蒸发及含水层特性有关。结果表明地下水补给具有明显的季节性和空间差异性,强调需结合时间序列数据进一步揭示区域地下水补给机制。研究首次建立了区域地下水同位素底图,为定量补给、同位素示踪及水资源管理提供了基础。
02研究方向2:古环境与古气候重建

题目:Bones and teeth isotopes as archives for palaeoclimatic, palaeoenvironmental and palaeoecological data骨骼与牙齿同位素:古气候、古环境及古生态数据的档案记录
期刊名称:Quaternary Science Reviews
中科院分区和影响因子IF:2区TOP(3.2)
测试项目:δ13C、δ34S、δ18O等
主要研究结论:通过对哺乳动物骨骼和牙齿不同元素的稳定同位素进行测量,能够揭示古环境(如气候、植被、水体)、动物迁徙和食性等信息。碳同位素用于重建古植被和气候变化,硫同位素反映地质和环境过程,氧同位素揭示水文循环与动物空间生态,锌同位素探索食性和古生态,氢同位素反映水体来源,而锶同位素则受饮食结构影响。这些实验为理解古生态系统和环境变迁提供了多元、互补的证据基础。该研究揭示:稳定同位素不仅是古环境研究利器,也为现代生态保护、复原和再野化政策提供基线数据,促进对人类与自然互动的深层理解。
03研究方向3:土壤碳循环对温度波动的响应

题目:Sensitivity of Soil Organic Matter Priming to Warming Depends on Diurnal Temperature Cycle土壤有机质激发效应对变暖的响应敏感性取决于昼夜温度变化周期
期刊名称:Journal of Agricultural and Food Chemistry
中科院分区和影响因子IF:1区TOP(6.2)
测试项目:CO2浓度、CO2中δ13C、土壤β-葡萄糖苷酶、纤维二糖酶、木糖苷酶、N-乙酰葡萄糖苷酶活性等
主要研究结论:本研究旨在探究昼夜温度波动对土壤有机质(SOM)矿化和激发效应的影响及其微生物机制。以亚热带农田土壤为对象,采用恒温(15和25°C)与昼夜波动(±5°C)两种处理进行42天孵育实验,利用同位素分析技术追踪葡萄糖碳在土壤体系中的去向,正确计算SOM矿化和激发效应的强度,并结合微生物群落结构和酶活性分析。结果显示,昼夜温度波动显著增强了SOM矿化、激发效应,表明土壤碳循环对气候变化的正反馈作用强于恒温条件下的估算。
科学指南针用户文章案例
04科学指南针客户发表文献

题目:Generation and Fate of Nanoplastics in the Intestine of Plastic-Degrading Insect (Tenebrio molitor Larvae) during Polystyrene Microplastic Biodegradation 聚苯乙烯微塑料生物降解过程中纳米塑料在黄粉虫幼虫肠道内的生成与命运
期刊名称:Environmental Science & Technology
中科院分区和影响因子IF:1区TOP(10.8)
科学指南针-环境检测提供的服务项目:δ13C同位素
主要研究结论:本研究通过δ13C同位素同位素分析、粒径分布测定和Py-GCMS等方法,系统探究了黄粉虫幼虫在聚苯乙烯微塑料生物降解过程中微/纳米塑料的生成与归趋、肠道活性氧(ROS)水平变化及其微生物贡献,填补了塑料降解昆虫对微纳米塑料命运及降解机制认知的空白,并首次证实稳定同位素技术可用于监测塑料生物降解过程,为理解微纳米塑料在自然与工程环境中的转化及生物风化机制提供了新理论和方法支持。
05科学指南针客户发表文献

题目:Hydroxamate Siderophores Intensify the Co-Deposition of Cadmium and Silicon as Phytolith-Like Particulates in Rice Stem Nodes: A Natural Strategy to Mitigate Grain Cadmium Accumulation 异羟肟酸铁载体强化水稻茎节中镉和硅以植硅体状颗粒形式共沉积:一种缓解籽粒镉积累的自然策略
期刊名称:Journal of Agricultural and Food Chemistry
中科院分区和影响因子IF:1区TOP(6.2)
科学指南针-环境检测提供的服务项目:水稻中δ15N同位素
主要研究结论:本研究旨在探究羟肟酸类螯合素(HDS)对水稻植硅体及镉(Cd)和硅(Si)共沉积机制的影响,采用N同位素标记HDS进行田间示踪,并结合关键转运基因表达分析及亚细胞水平定位实验,系统揭示了HDS参与土壤-水稻体系内Cd与Si迁移、吸收及植硅体形成的全过程,发现HDS可促进土壤中Si和Cd的吸收并在水稻茎秆结节处稳定固镉,显著降低稻谷Cd富集,填补了微生物代谢物调控水稻镉迁移的理论空白,为绿色防控水稻重金属污染提供了新途径。
想要获得可靠的数据,样品处理与保存至关重要。以下是一些常见类型样品的处理要点供您参考:
一、土壤样品:通常经风干处理后过100目筛,保存于常温干燥环境中。风干对土壤性质影响较小,但在研磨前需仔细清除其中夹杂的细小植物根系。
二、植物样品:建议按不同器官(如茎叶、籽粒、果实等)分别处理。先擦拭表面水分,再经105℃鼓风干燥15~30分钟以杀酶,随后在65℃下烘干并粉碎,过60目筛。注意烘干时间不宜过长,一般控制在5~10小时,最后常温干燥保存。
三、动物组织样品:包括肌肉、肝脏、血液、毛发和指甲等,常用冷冻干燥法去除水分,研磨成粉末后密封保存。为减少不同组分之间的干扰,有时需将肌肉中的蛋白质和脂肪进行分离。
四、水样品:若不能立即检测,应置于4℃冷藏;若保存时间超过一年,则需冷冻并确保严格密封。采样时建议使用洁净且带磨口塞的玻璃或塑料瓶,水样需满瓶加盖,瓶口处最好用封口膜加固密封。
五、气体样品:常用采血管、气袋或顶空瓶储存,其中带金属螺旋口的铝箔气袋较为常见。保存时应严格防止漏气,以免影响测定结果的准确性。
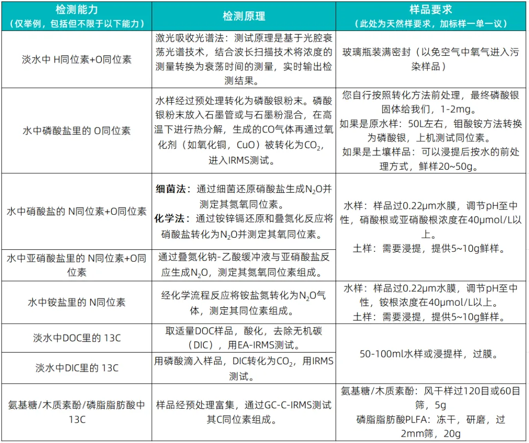
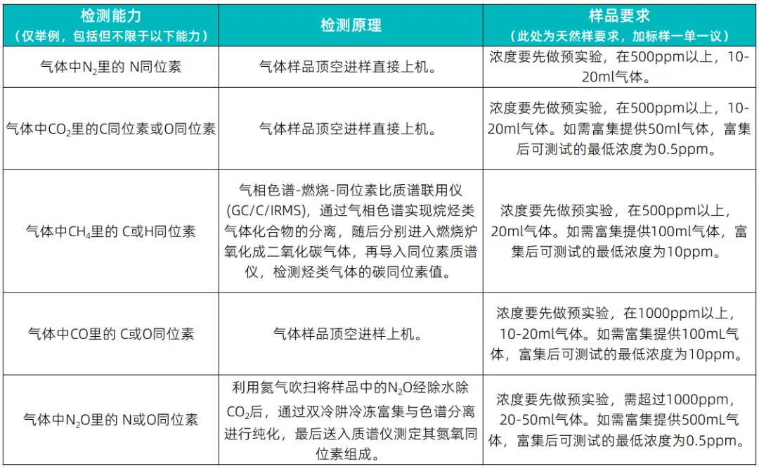
将先进原理转化为实际检测能力,我们现已构建完善的技术平台,可系统性应对水、土、气等复杂环境基质的挑战,实现对各类关键物质C、H、O、N稳定同位素的精确检测。
| 固体(土、动植物、滤膜等)

| 液体或可处理成液体的固体样品(水样、浸提液、抽提水等)

| 气体(需要知道气体含量)

如您有检测需求,详情可咨询:

下期重磅预告
放射性同位素技术在环境科学中的应用
内容包括
1.原理与应用:介绍放射性同位素技术的核心概念与典型应用场景;
2.案例解析:结合前沿研究及科学指南针用户的发表案例,解读该技术在高水平研究中的实际运用。







您已经拒绝加入团体

