【摘要】 本研究通过华南10个田间试验与微观实验,揭示绿肥与秸秆混合还田(MR)通过抑制原生SOC矿化(负激发效应)和增强微生物碳泵(MCP),显著提升土壤固碳效率(CSE达23.1%)。结合δ13C同位素、FT-ICR-MS分子解析及微生物群落分析,首次明确核心微生物类群(如K策略菌抑制顽固碳矿化,r策略菌和真菌驱动新碳形成),为农田碳汇管理提供理论依据。

题目:
Green Manure Coupled With Straw Returning Increases Soil Organic Carbon via Decreased Priming Effect and Enhanced Microbial Carbon Pump 绿肥结合秸秆还田通过降低激发效应和增强微生物碳泵提升土壤有机碳
期刊名称:
Global Change Biology
中科院分区与影响因子:
一区TOP IF=10.8
测试项目:
δ13C同位素、CO2、CH4、土壤有机碳(SOC)、DOM(FT- ICR- MS)、氨基糖、氨基糖单体的δ13C同位素等
通讯作者:
中国农业科学院农业资源与农业区划研究所曹卫东
摘要
本研究通过在华南地区建立的10个定位田间试验网络,评估了施用绿肥(Mv)、稻草还田(Rs)及其组合(MR)对土壤固碳效率(CSE)的影响。同时进行了微观实验,以追踪这三种措施下SOC矿化和形成的组分及参与者。网络试验结果表明,Mv、Rs和MR每年分别使SOC储量增加了119.7、477.0和830.2千克碳/公顷。其中,MR的固碳效率(CSE)最高,达到23.1%,其次是Rs(17.7%)和Mv(13.3%)。微观实验进一步揭示,MR处理中观察到的最高CSE很可能源于其对原有SOC的低矿化率(即正激发效应,PE)以及通过微生物碳泵(MCP)形成的大量新SOC。具体而言:降低原有SOC矿化(负PE):MR主要通过下调微生物群落中的K-策略菌(如Gaiellales 目),从而对难分解的原有SOC(如蛋白质/氨基糖类和木质素类分子)产生负激发效应。促进新SOC形成(高MCP):同时,MR处理的细菌和真菌MCP均达到最高水平。细菌MCP主要由r-策略菌(如 Sporobacter 属)驱动。真菌MCP主要由霉菌(如 Cladosporium 属)驱动。本研究强调了混合施用低质量(Rs)和高质量(Mv)残体对于高效提升稻田土壤有机碳固存的优势,并首次发现了主导稻田土壤有机碳矿化与形成的核心微生物类群。
创新点
揭示低质量(稻草)与高质量(绿肥)植物残体混合还田可协同提升固碳效率
首次阐明了混合残体还田通过调控微生物群落结构,通过下调K策略微生物(如Gaiellales)抑制难分解SOC组分的矿化,同时提升r策略微生物和真菌(如Sporobacter、Cladosporium)主导的新SOC形成,实现SOC高效固持的机制,为农田碳汇管理提供了理论依据和实践指导。
创新双标记SIP技术解析混合残体碳流分配路径
精确定位了主导SOC矿化和新SOC形成的关键微生物,为开发定向调控微生物以提升碳固持效率提供了目标和理论基础。
设计并实施了覆盖华南主稻作区10个田间点的大尺度实地网络实验
突破以往局部或单点研究,首次提供了区域尺度不同还田措施对SOC固持的实证数据和机制解析,量化了典型还田措施(绿肥还田、稻草还田及其组合)在区域尺度上的SOC固持效率及其机制。
研究结果
一、在中国南方稻田土壤中,三种典型的秸秆还田与绿肥还田方式(仅施化肥CF、绿肥还田Mv、稻草还田Rs、以及二者联合MR)均能显著提高土壤有机碳(SOC)含量,其中“稻草+绿肥联合还田(MR)”对SOC的提升效果最显著。
-
(a):展示了田间实验点的分布情况。
-
(b):展示了31组SOC响应比的自然对数分布,结果显示三种还田方式的SOC响应比均显著大于0,说明所有方式较化肥单施均能提升SOC。
-
(c):展示了不同处理下SOC含量的提升幅度,结果显示Mv、Rs、MR处理分别较对照提升了1.8%、7.3%、12.0%,MR处理效果最佳。
-
(d):比较了三种处理的土壤碳固定效率(CSE),MR处理CSE最高为23.1%,其次为Rs(17.7%)和Mv(13.3%)。

Fig.1:试验点分布和处理效果
二、 混合施用(MR)通过抑制原生SOC矿化(负PE)和促进新SOC形成,实现最高净碳增汇。
-
(a):展示了不同处理下土壤源和植物源碳的累积排放量,结果显示MR处理显著降低了原生SOC的矿化量,仅比对照(CK)净增3.6 mg kg-1,抑制效果最显著。
-
(b):展示了植物残体添加对原生SOC矿化的激发效应(PE)动态变化,结果显示MR处理在40天后由正PE转为负PE,最终实现对顽固性SOC组分的矿化抑制。
-
(c):展示了植物残体碳通过微生物途径形成的新SOC量,结果显示MR处理的新生SOC形成量最高,其中真菌坏死物碳(MNC)贡献率达22%,显著提升了碳固定效率。

Fig. 2:土壤有机碳(SOC)的矿化损失、激发效应(PE)及新形成SOC的动态
三、混合施用(MR)通过调控土壤溶解性有机碳(DOC)的分子组成,抑制顽固性SOC矿化,同时增强微生物碳泵(MCP)驱动的稳定碳库形成。
-
(a):MR处理在培养期(0-130天)DOC含量波动显著,60天达峰值,较单施绿肥(Mv)和秸秆(Rs)分别提高1.4倍和1.9倍。
-
(b):通过高分辨率质谱(FT-ICR MS)表征了分子组成空间分布,其中48.2%为木质素类化合物,26.5%为脂类。MR处理显著降低顽固性分子丰度,同时增加易降解组分。
-
(c):随着时间推移,高芳香化分子(高DBE、H/C比)占比增加,绿肥(Mv)优先消耗碳水化合物类分子(30天降幅29%),而秸秆(Rs)促进脂类降解(60天降幅22%)。MR处理在60天时,木质素类分子丰度较对照降低41%,缩合芳香类分子减少38%,凸显碳组分选择性保留。
-
(d):蛋白质/氨基糖类和木质素类的降解与碳气体排放呈负相关,表明MR处理减少这些组分的矿化。

Fig. 3:土壤溶解性有机碳含量和组成
四、通过分析轻 DNA 组分(同化原生土壤有机碳,SOC)和重 DNA 组分(同化植物残体)的微生物群落,揭示了两者在多样性、结构和组成上的显著差异,明确了不同碳源(原生 SOC vs 植物残体)对微生物群落的选择性影响,为理解原生 SOC 矿化和新 SOC 形成的微生物驱动机制提供了关键证据。
-
(a):同化原生 SOC 的细菌(来源于轻 DNA 组分)多样性显著高于同化植物残体的细菌(来源于重 DNA 组分)。这表明原生 SOC 的分解涉及更复杂的微生物类群,而植物残体的降解可能由相对专一的微生物主导。
-
(b):细菌和真菌群落结构在同化原生 SOC(轻 DNA)和植物残体(重 DNA)时存在显著差异。这种结构分化表明微生物对碳源类型具有明显的适应性选择。
-
(c):绿肥(Mv)、稻草还田(Rs)及其组合(MR)处理显著改变了微生物群落组成。

Fig. 4:同化原生土壤有机碳(轻DNA组分来源)与植物残体(重DNA组分来源)的微生物群落结构与组成
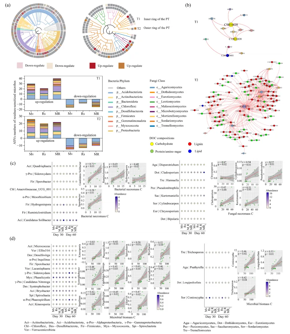
五、揭示了驱动原生 SOC 矿化和新 SOC 形成的核心微生物类群,阐明了不同处理(绿肥 Mv、稻草 Rs、混合 MR)通过调控特定微生物群落影响碳循环的机制。
-
(a):原生SOC矿化菌群以酸杆菌门和绿弯菌门为主,其丰度与顽固性SOC(如木质素类分子)降解显著正相关。植物残体分解菌群以变形菌门和放线菌门占优,其丰度与易降解碳组分利用效率直接关联。
-
(b):植物残体分解菌群的GH(糖苷水解酶)基因丰度较原生SOC矿化菌群高1.8-3.2倍,表明其优先降解纤维素/半纤维素类碳源。原生SOC矿化菌群富集AA(辅助活性酶)基因,其丰度与木质素类分子降解速率呈正相关。
-
(c):基于随机森林模型筛选出对细菌和真菌 MNC 有正向贡献的类群,这些类群通过微生物碳泵(MCP)促进新 SOC 形成。
-
(d):显示与 MBC 正相关的微生物类群,如细菌 Kineosporia、Phaeospirillum 和真菌 Conioscypha 等,这些类群多为 K 策略者,偏好利用低质量稻草,且 MR 处理中其相对丰度低于 Rs 处理,可能与 MBC 的转化效率有关。

Fig. 5:微生物群落对土壤有机碳(SOC)矿化和形成的贡献
研究结论
通过13C标记秸秆和绿肥,结合CO2、CH4释放量、SOC值及δ13C值,揭示外源碳输入对原生碳分解的“激发”方向(促进或抑制),明确混合施用通过降低微生物活性抑制顽固碳(如木质素)矿化的机制。FT-ICR-MS能够提供极高的质量分辨率和准确性,可以识别和量化土壤中的复杂有机分子,比如腐殖酸、木质素酚类、脂类等。本研究利用FT-ICR-MS从分子层面识别被微生物优先利用的碳组分,揭示激发效应化学驱动机制。通过测定氨基糖含量、氨基葡萄糖(真菌标记)和胞壁酸(细菌标记)的13C丰度,计算细菌与真菌残体对SOC的贡献,得到真菌残体对SOC长期固存更具优势的结论,为农田土壤“碳增汇”提供了基于微生物组设计的优化路径。
感谢关注科学指南针环境检测!添加下方微信,即可直接联系工程师,一对一沟通检测方案,让您的样品更快送检、结果更精准、使用更安心。您的每一次关注、留言或点赞,都是我们持续分享环境检测干货与科研案例的动力。







您已经拒绝加入团体

